What is a High Consequence Area (HCA)?
The term High Consequences Area (or HCA) often appears in documents dealing with pipelines and pipeline safety. In broad terms, an HCA is a buffer that usually extends 660 feet (200 meters) to either side of a segment of pipeline which passes through developed areas where people live in an urban or suburban setting, or where they frequently gather, like a school. Pipelines within an HCA are required to have extra safety features or extra precautions must be taken by pipeline operators depending on the type of pipeline, the material being conveyed, and other factors.
Although commonly assumed to run through areas with a high population density, that is not the full picture of how HCAs are designated. There is a detailed process that pipeline operators (the pipeline companies) must follow to determine where an HCA is located. The U.S. Department of Transportation on-line glossary, defines an HCA as:
"A location that is specially defined in pipeline safety regulations as an area where pipeline releases could have greater consequences to health and safety or the environment. For oil pipelines, HCAs include high population areas, other population areas, commercially navigable waterways and areas unusually sensitive to environmental damage. Regulations require a pipeline operator to take specific steps to ensure the integrity of a pipeline for which a release could affect an HCA and, thereby, the protection of the HCA."
Specific standards for determining the extent of an HCA are provided in federal regulations, specifically in Appendix E of Title 49 CFR 192, Transportation of Natural and Other Gas by Pipeline: Minimum Safety Standards.
Community facilities such as schools are likely to be located in High Consequence Areas.
HCAs are typically established in densely developed areas or locations where people gather, such as shopping corridors.
What does it mean if a property is located within an HCA?
Pipeline operators are required to establish and implement a higher level of safety features for pipelines within an HCA compared to pipelines outside an HCA. Thus, any property within an HCA will have greater safety protections. According to Title 49 § 192.935, an operator "must take additional measures… to prevent pipeline failure and to mitigate the consequences of a pipeline failure" within an HCA.
A random pipeline leak or some other malfunction could possibly occur on any segment of a given pipeline, either inside or outside an HCA. However, because the land within an HCA is usually more densely populated, a leak inside an HCA could cause more harm and injuries than the very same sort of leak outside an HCA. In other words, there are more safety provisions with an HCA because more people are living or gathering there. It is not the type or condition of the pipeline which causes a HCA to be established, but rather the population density, types of land use, and features of the lands near the pipeline. Simply put, a property within an HCA is usually a property in a more densely populated area or area with special circumstances, where operators must follow additional safety regulations.
Is an HCA the same thing as a "pipeline consultation zone"?
No. An HCA is a buffer around a section of a pipeline where there are higher concentrations of people, like in an urban community. A Consultation Zone is an area to either side of the entire length of a pipeline extending up to 1,000 feet. A width of 1,000 feet is used on all transmission pipelines shown on the Chester County Pipeline Interactive Map. Any landowner who is planning to develop land within a Consultation Zone, should contact (or "consult with") the operator who owns the pipeline.
The Pipeline and Informed Planning Alliance's Final Report of Recommended Practices defines a Consultation Zone as:
"An area extending from each side of a transmission pipeline, the distance of which should be defined by local governments, to describe when a property developer/owner, who is planning new property development in the vicinity of an existing transmission pipeline, should initiate a dialogue with a transmission pipeline operator."
How is an HCA mapped?
A thorough discussion of how an HCA is mapped is presented by the National Transportation Safety Board's (NTSB) safety study entitled Integrity Management of Gas Transmission Pipelines in High Consequence Areas.
PHMSA guidelines require pipeline operators to map HCAs for new pipelines and constantly update existing HCAs based on field views. There are two ways to map an HCA, both of which are based on a “Class location unit”.
A Class location unit is an onshore area that extends "220 yards (200 meters) on either side of the centerline of any continuous 1- mile (1.6 kilometers) length of pipeline (Title 49 § 192.5, Transportation of Natural and Other Gas by Pipeline: Minimum Safety Standards). Each separate dwelling unit in a multiple dwelling unit building is counted as a separate building intended for human occupancy."
Pipeline locations are classified as follows (although there are exceptions which are rather complex):
- A Class 1 location is (1) An offshore area; or (2) any "class location unit that has 10 or fewer buildings intended for human occupancy."
- A Class 2 location is any class location unit that has 11 to 45 ("more than 10 but fewer than 46") buildings intended for human occupancy.
- A Class 3 location is (1) Any class location unit that has "46 or more buildings intended for human occupancy" or (2) an area where the pipeline lies within "100 yards (91 meters)" of a common gathering place, which is described as "either a building or a small, well-defined outside area (such as a playground, recreation area, outdoor theater, or other place of public assembly) that is occupied by 20 or more persons on at least 5 days a week for 10 weeks in any 12-month period. (The days and weeks need not be consecutive.)"
- A Class 4 location is any class location unit where "buildings with four or more stories above ground are prevalent."
These class designations are used to determine an HCA, which is established by one of two methods set forth in Title 49 § 192.903:
- A Class 3 or Class 4 location or any area in a Class 1 or 2 location where "the potential impact radius is greater than 660 feet (200 meters), and the area within a potential impact circle contains 20 or more buildings intended for human occupancy"; or any area in a Class 1 or Class 2 location where "the potential impact circle contains an identified site."
- The area within "a potential impact circle" containing (1) An "identified site," or (2) 20 or more buildings intended for human occupancy, with exceptions.

The extent of the Potential Impact Radius (PIR) from the pipeline depends on the contents and pressure within pipeline. If the PIR contains a densely populated area or other designated feature such as a school, then an HCA is established, as shown in shaded area.
Some key terms to know regarding HCAs are:
- Potential impact circle is a circle of radius equal to the potential impact radius (PIR).
- Potential impact radius (PIR) means the radius of a circle within which the potential failure of a pipeline could have significant impact on people or property, as shown in the illustration above. For more information on the specific formula for determining the HCA see PHMSA's "HCA Identification FAQ-16".
- An Identified site, as defined by Title 49 § 192.903, means each of the following areas:
- "An outside area or open structure that is occupied by twenty (20) or more persons on at least 50 days in any twelve (12)-month period. (The days need not be consecutive.) Examples include but are not limited to, beaches, playgrounds, recreational facilities, camping grounds, outdoor theaters, stadiums, recreational areas near a body of water, or areas outside a rural building such as a religious facility; or
- A building that is occupied by twenty (20) or more persons on at least five (5) days a week for ten (10) weeks in any twelve (12) month period. (The days and weeks need not be consecutive.) Examples include, but are not limited to, religious facilities, office buildings, community centers, general stores, 4-H facilities, or roller skating rinks; or
- A facility occupied by persons who are confined, are of impaired mobility, or would be difficult to evacuate. Examples include but are not limited to hospitals, prisons, schools, day-care facilities, retirement facilities or assisted-living facilities."
Does an HCA apply to all pipelines including natural gas, NGL (Natural Liquid Gas), and others?
Yes. However, an HCA for a natural gas pipeline might have a different width, or be based on different criteria than an HCA for a pipeline transporting liquid fuels. For example, because waterways have a greater potential to be degraded by a liquid fuel leak, establishing an HCA for a liquid pipeline would have a greater focus on possible impacts to waterways than a gas pipeline.
Installation of a pipeline across a waterway.
What are Operators required to do if their pipeline extends through an HCA?
For each pipeline that passes through an HCA, the pipeline operator must prepare an integrity management program (IMP), which is a set of documents that describes how the pipeline will be operated, maintained, and kept safe. The U.S. Department of Transportation on-line glossary defines an IMP as:
"A documented set of policies, processes, and procedures that are implemented to ensure the integrity of a pipeline. Technically speaking: In accordance with pipeline safety regulations for oil pipelines, an operator's integrity management program must include, at a minimum, the following elements:
- a process for determining which pipeline segments could affect a High Consequence Area (HCA),
- a Baseline Assessment Plan,
- a process for continual integrity assessment and evaluation,
- an analytical process that integrates all available information about pipeline integrity and the consequences of a failure,
- repair criteria to address issues identified by the integrity assessment method and data analysis (the rule provides minimum repair criteria for certain, higher risk, features identified through internal inspection),
- a process to identify and evaluate preventive and mitigative measures to protect HCAs,
- methods to measure the integrity management program's effectiveness, and
- a process for review of integrity assessment results and data analysis by a qualified individual. (Reference 49CFR 195.452)"
The U.S. Department of Transportation web page entitled "Integrity Management" provides a detailed discussion of how an IMP is developed and used. Each IMP is unique, but they all must address certain required features called "program elements." These program elements include:
- Identifying locations where a pipeline failure might impact an HCA.
- Repairing identified pipeline defects.
- Conducting a risk analysis to identify the most significant pipeline threats.
- Regularly evaluating all information about the pipeline including threats.
- Periodically evaluating the effectiveness of the integrity management program.

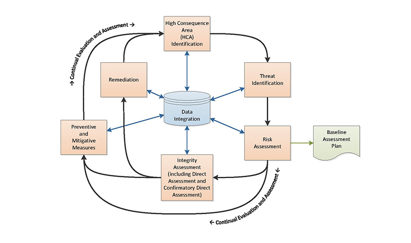
This flowchart illustrates the many inter-related aspects involved with Integrity Management. Source: Page 7 of the Integrity Management of Gas Transmission Pipelines in High Consequence Areas.
The IMP also includes risk assessments that identify preventive and mitigation measures which include, but are not limited to:
- Installing Automatic Shut-Off Valves or Remote Control Valves
- Installing computerized monitoring and leak detection systems
- Replacing segments with heavier wall pipe
- Additional training
- Conducting drills with local emergency responders
- Implementing additional inspection and maintenance programs
- Enhancements to damage prevention programs
These measures are described in more detail at the PHMSA on-line fact sheet entitled "Gas Transmission Integrity Management".
Who is responsible for creating and implementing an IMP?
Each pipeline operator must prepare an integrity management plan (IMP) document for identified HCAs and then implement the IMP. The IMP must also be updated and revised to address modifications to the pipeline or changes to the landscapes it passes through.
Do first responders know where HCAs are located?
Within Chester County, pipeline companies communicate about HCAs with local first responders (fire, police, etc.) and with the Chester County Department of Emergency Services (DES). The division of DES that deals with pipelines is the Hazardous Materials Response Team.
The DES Pipeline Response Information sheet provides a high-level overview of the response to a pipeline incident by local and county public safety officials.
Is there a map where I can view HCAs in Chester County?
No. There are many HCAs in Chester County and there is no one single countywide map that shows them. Because HCAs are constantly being updated as needed by the pipeline operators, a countywide HCA map would soon be out of date. Landowners who think they may be within a HCA should contact the owner of the pipeline to see if that is that case.
In general, densely populated urban and suburban areas crossed by a pipeline are more likely to contain an HCA than unpopulated farm field or forests. However, an HCA can exist in a largely unpopulated rural area if, for example, there is a school, hospital, or some property where people gather in large numbers on a regular basis.
Online mapping of transmission pipelines within Chester County can be found on the Pipeline Information Center. The base map can be changed to show areas with higher density development.



